推薦產品
空氣源熱泵結霜了怎么辦?如何快速化霜?
冬至已過去快一周了,也就是說“一九”就要過去了,老祖宗總結的節氣真是準準的,真冷!小編沈陽的溫度已經-16℃了,這也說明空氣源熱泵將進入最大的考驗期,而熱泵機組的除霜能力無疑是保障機組在超低溫環境下能夠穩定運行最重要的技術標準之一,因為一旦不能及時化霜,輕則采暖效果受影響,重則系統不能工作。但是,沒有不結霜的產品,能否及時化霜才是關鍵。如果主機不能及時化霜,我們如何快速找到原因并解決問題?
為什么會結霜
空氣源熱泵之所以能夠從空氣中吸熱,是因為冷媒的蒸發溫度低很多,冷媒經過蒸發器時,會吸收空氣中的熱量。而當蒸發器溫度低于空氣的露點溫度時,蒸發器表面就會凝水,如果環境溫度也接近或者低于0℃,就很容易在蒸發器表面結成霜。當然,結霜跟濕度也有很大關系,同樣的環境溫度下,濕度越大,結霜的可能性也越大。
熱泵主機在工作時結霜是正常狀態,魯禹空氣源熱泵會根據工作環境進行自動化霜,來確保主機的正常運行。但是,也會有一些非正常狀態的結霜。
非正常結霜大抵是蒸發器通過的冷媒量不夠,或者通過的速度比較慢,導致蒸發器表面溫度過低,而出現通過的冷媒量不夠,要么是冷媒不足,要么是蒸發器被堵。當然,還有一些其他的因素,比如說感溫探頭壞了等。
化霜不及時會怎樣
空氣源熱泵采暖機組如果化霜不及時,會導致結霜越來越厚,帶來的影響主要有三種情況:
1、出熱水能力大幅度下降。
2、機組蒸發器結的不是霜,而是冰,那就可能直接產不出熱水了。
當翅片上有霜時,機組的除霜功能還能發揮作用,但蒸發器被冰層所覆蓋,并隨著冰層變厚變大,造成蒸發器的堵塞,蒸發器越受阻,結冰速度越快,周期循環,直至熱泵機組完全歇工。
3、機組直接停機。
如何快速化霜
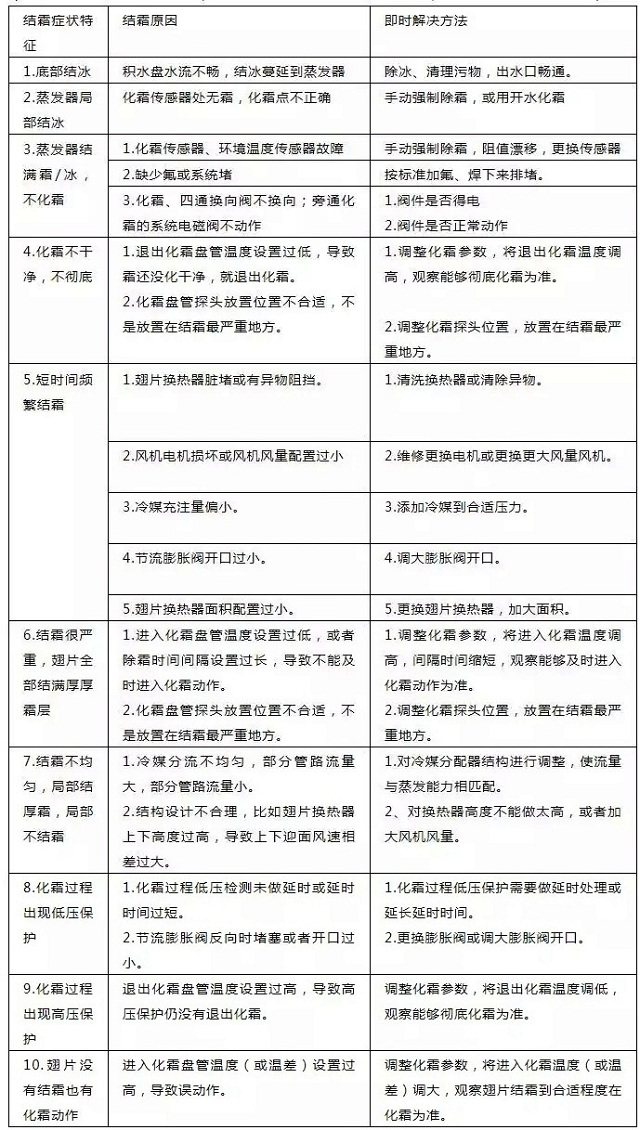
以下是10個結霜常見的病癥和對應的解決方法:

(建議需在專業人員指導下完成,如無法處理請致電魯禹客戶服務中心400-6307-789,客服24小時在線為您服務)
